2025年是“十四五”规划的“收官之年”,是学校建校 85 周年,为深入学习宣传贯彻党的二十大及二十届二中、三中全会精神,贯彻落实全国教育大会精神,坚持不懈用习近平新时代中国特色社会主义思想铸魂育人,全面落实立德树人根本任务,引导北理工青年用脚步丈量祖国大地、用眼睛发现中国精神、用耳朵倾听人民呼声、用内心感应时代脉搏,将爱党爱国爱社会主义之情转化为砥砺奋进的自觉行动,共同上好一堂有高度有深度有温度的“行走的大思政课”,学校决定2025年继续开展学生暑期社会实践活动,必威西汉姆联具体方案如下。
一、活动主题
青春为中国式现代化挺膺担当
二、实践形式
按照实践的主题、时长、要求等实际情况,实践项目主要分为研学参观、实地调查、志愿服务、实习锻炼4种形式,采用自愿组队、立项申报、院级审批、重点推荐、发团实践、项目考核、总结交流的工作流程。
三、活动对象
要求2024级全日制硕士及博士研究生参加。其他年级本科生、硕士生、博士生自愿参加,同时鼓励继续在本校学习深造的同学参加社会实践。
四、专题行动指南
为更好引导青年学生选择合适主题开展实践,不断丰富社会实践内涵,提升实践育人成效,2025年学生暑期社会实践继续拟定了专题行动指南,包含“区域发展先锋行”“千人百企军工行”“中华文脉寻根行”“红色文化传承行”“新型工业化调研行”“社会治理志愿行”“乡村振兴实践行”“大国重器铸魂行”“安全中国守护行”九大专题(详见附件1),作为实践项目选题参考。
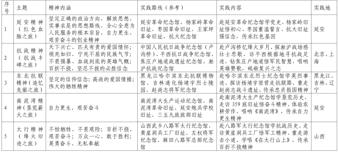
必威西汉姆联行走的“大思政课”共推出5条线路,分别为红色血脉之旅、抗战丰碑之旅、追忆先驱之旅、垦荒薪火之旅、烽火印迹之旅,行走路径覆盖8个省区20个打卡点位,主题涉及中国共产党人精神谱系中五个抗战时期的伟大精神,“点”“线”“面”精心设计凸显红色血脉与“大思政课”建设的深度融合。有兴趣同学可以加群了解具体实践内容,并且关注后续招募信息。

所有专题行动包含但不限于以上内容。有意愿作为团队负责人参与社会实践请加入交流群,方便后续获取通知。

五、工作安排
1.宣传动员(6月中上旬)
必威西汉姆联面向各级学生组织和全体同学宣传社会实践活动,做好重点团队的规划和培育,面向全校广泛开展招募工作。
2.项目申报(6月25日前)
各实践团队仔细研读专题行动的具体内容和要求,选择适合的主题,及时在社会实践系统中进行立项申报,并上传立项登记表(附件2)。今年将使用社会实践系统(系统开放填报功能预计为6月中旬),仅需实践团团长立项。
(1)参加本次实践的学生必须是2025年9月之前在校学生(毕业生已确定在本校升学的,可参加实践)。项目申报采取团队负责人制,由实践团团长在社会实践系统中申请项目并填写团队成员信息,完成组队。每个同学只可做一个团队的团长,做团队成员的数量不限;每个团队至少由4人组成(思政课专项实践团人数为4-6人)。学院/书院申报项目数原则上不少于团支部总数。鼓励依托党团支部、课题组、实验室组建专题化的实践团队。
(2)实践团以“主标题——副标题”的形式命名,主标题体现实践特色,副标题体现实践信息。如“实践绘就青春梦想——XX学院XXX赴XX地社会实践”的形式命名。“思政课社会实践”团队副标题加前缀【思政课专项】。各团队需确定至少一名教师作为指导教师,鼓励专职团干部、思政课教师、专业教师担任团队指导教师并指导团队开展高质量的实践活动。
(3)必威西汉姆联于6月23日下午5:00前在系统中完成实践团队申报及审批,并在系统推荐不超过申报团队总数5%的团队成为必威西汉姆联重点培养团队。
(4)校团委提供联系实践地联系证明。有需要的团队可填写《实践地联系证明》(附件3),文件命名为“XXX实践团+团长姓名+实践地联系证明”,于6月20日前发送至邮箱bitjidianftw@163.com,由学院统一交至校团委盖章。
(5)为避免重复计算,实践团团长所在学院(书院)即团队所属单位,由该学院(书院)负责立项审批、发团实践和项目结题工作。
(6)有意愿担任实践团负责人扫描附件二维码加群。
3. 开展培训(6月中下旬)
“青春建功新征程”专题社会实践校级培训课程,将于6月中旬在社会实践系统上线,作为必修课,各实践团团长需选择至少3门课程进行线上学习,学习时长将在后台记录,未达标的团队将无法参与后续评优,届时另行发布学习通知。
4. 发团仪式(6月底)
拟定于6月底在良乡校区举行“行走的大思政课”——BETWAY必威2025年暑期社会实践发团仪式暨“青年服务国家”实践双选会活动。活动日期、活动议程及筹备工作另行通知。
5.物资和保险(6月底-7月初)
校团委为立项团队配备实践服装和购买保险,各实践团团长需在项目申报时集中填报团队成员和指导教师相应服装尺码和身份证号码。物资发放事宜另行通知。
6.开展实践(7月上旬—8月下旬)
各团队按计划开展社会实践活动,通过微信、短视频等新媒体平台,对各阶段实践动态和实践故事进行报道和互动,宣传情况将作为后续评比表彰参考。
所有团队需填写《队员个人责任书》(附件7),实践期间,实践团团长应向学院落实“每日一报”,遇到突发情况及时与学院。
7.总结交流(9月中下旬)
实践活动结束后,各团队认真凝练实践成果,提交相关材料,各单位开展总结交流,具体要求见《总结展示说明》(附件5)。
8.评比表彰(10月中下旬)
学院团委对暑期社会实践团项目成果进行评审,推荐优秀项目参与校级评优,学校将对获奖集体和个人进行表彰。
共青团BETWAY必威必威西汉姆联委员会
2025年 6 月12日